Archive for septiembre, 2010
Se cumple para casi todos los mostrados por los fabricantes, y digo casi, porque pueda haber uno que difiera algo o basntate de lo mostrado, aunque lo dudo. Toda turbina tiene una velocidad de viento de arranque o lanzamiento, y tiene una velocidad de viento de corte, que es cuando la velocidad del viento pasa de cierta velocidad máxima que hace peligrar el funcionamiento de los diversos elementos de la instalación. La curva plana es la parte en que la turbina mantiene su potencia de salida ajustando constante sus variables mecánicas.
Dr. Jorge Luis Mírez Tarrillo
Group of Mathematical Modeling and Numerical Simulation (GMMNS).
Universidad Nacional de Ingeniería. Lima, Perú.
E-mail: jmirez@uni.edu.pe
Website Personal: https://jorgemirez2002.wixsite.com/jorgemirez
Facebook http://www.facebook.com/jorgemirezperu
Linkedin https://www.linkedin.com/in/jorge-luis-mirez-tarrillo-94918423/
Scopus ID: https://www.scopus.com/authid/detail.uri?authorId=56488109800
Google Scholar: https://scholar.google.com/citations?user=_dSpp4YAAAAJ
MATLAB Group Admin in Facebook: https://www.facebook.com/groups/Matlab.Simulink.for.All
WhatsApp Channel/Canal: https://whatsapp.com/channel/0029VbCvpZsAYlUSz2esek2y
Permite una mayor facilidad de dibujar la curva. Esto permite que cuando se tiene datos reales se pueda moldear la curva. Sin embargo, la experiencia dice que no es necesario tener datos y que mas bien es el sentido común el que sirve bastante, más aún si el que hace el estudio tiene experiencia en el tema.
Dr. Jorge Luis Mírez Tarrillo
Group of Mathematical Modeling and Numerical Simulation (GMMNS).
Universidad Nacional de Ingeniería. Lima, Perú.
E-mail: jmirez@uni.edu.pe
Website Personal: https://jorgemirez2002.wixsite.com/jorgemirez
Facebook http://www.facebook.com/jorgemirezperu
Linkedin https://www.linkedin.com/in/jorge-luis-mirez-tarrillo-94918423/
Scopus ID: https://www.scopus.com/authid/detail.uri?authorId=56488109800
Google Scholar: https://scholar.google.com/citations?user=_dSpp4YAAAAJ
MATLAB Group Admin in Facebook: https://www.facebook.com/groups/Matlab.Simulink.for.All
WhatsApp Channel/Canal: https://whatsapp.com/channel/0029VbCvpZsAYlUSz2esek2y
Este signal builder de Simulink tiene una sola señal, es un tanto trabajosa porque hay no se tiene tanta libertad para corregir la forma de la curva a la de un consumo domiciliario. Pero en fin, de todas maneras sirve, porque hay publicaciones que definen en pocos trazos el comportamiento de una carga domiciliaria.
Dr. Jorge Luis Mírez Tarrillo
Group of Mathematical Modeling and Numerical Simulation (GMMNS).
Universidad Nacional de Ingeniería. Lima, Perú.
E-mail: jmirez@uni.edu.pe
Website Personal: https://jorgemirez2002.wixsite.com/jorgemirez
Facebook http://www.facebook.com/jorgemirezperu
Linkedin https://www.linkedin.com/in/jorge-luis-mirez-tarrillo-94918423/
Scopus ID: https://www.scopus.com/authid/detail.uri?authorId=56488109800
Google Scholar: https://scholar.google.com/citations?user=_dSpp4YAAAAJ
MATLAB Group Admin in Facebook: https://www.facebook.com/groups/Matlab.Simulink.for.All
WhatsApp Channel/Canal: https://whatsapp.com/channel/0029VbCvpZsAYlUSz2esek2y
Se utiliza el Simulink para describir una curva de carga domiciliaria característica en cualquier parte del mundo. es decir, hay un pico de demanda en horas de la noche cuando la familia se reune. Existe ahi una opcíón de constructor de señales que en las siguientes dos entradas lo detallare, ya con ello, se puede hacer que la curva de demanda tenga diferente comportamiento, su manipulación es facil, y puede servir para cualquier otro tipo de consumo como comercial, restaurante, etc.
Dr. Jorge Luis Mírez Tarrillo
Group of Mathematical Modeling and Numerical Simulation (GMMNS).
Universidad Nacional de Ingeniería. Lima, Perú.
E-mail: jmirez@uni.edu.pe
Website Personal: https://jorgemirez2002.wixsite.com/jorgemirez
Facebook http://www.facebook.com/jorgemirezperu
Linkedin https://www.linkedin.com/in/jorge-luis-mirez-tarrillo-94918423/
Scopus ID: https://www.scopus.com/authid/detail.uri?authorId=56488109800
Google Scholar: https://scholar.google.com/citations?user=_dSpp4YAAAAJ
MATLAB Group Admin in Facebook: https://www.facebook.com/groups/Matlab.Simulink.for.All
WhatsApp Channel/Canal: https://whatsapp.com/channel/0029VbCvpZsAYlUSz2esek2y
Numerosos estudios llevados a cabo en su mayor parte desde satélites permiten un mapeo de las posibles zonas en donde hay una mayor disponibilidad del recurso solar. En España, existe un registro detallado y que es importante resaltar y felicitar. Un ejemplo de ello, es la imagen mostrada.
Dr. Jorge Luis Mírez Tarrillo
Group of Mathematical Modeling and Numerical Simulation (GMMNS).
Universidad Nacional de Ingeniería. Lima, Perú.
E-mail: jmirez@uni.edu.pe
Website Personal: https://jorgemirez2002.wixsite.com/jorgemirez
Facebook http://www.facebook.com/jorgemirezperu
Linkedin https://www.linkedin.com/in/jorge-luis-mirez-tarrillo-94918423/
Scopus ID: https://www.scopus.com/authid/detail.uri?authorId=56488109800
Google Scholar: https://scholar.google.com/citations?user=_dSpp4YAAAAJ
MATLAB Group Admin in Facebook: https://www.facebook.com/groups/Matlab.Simulink.for.All
WhatsApp Channel/Canal: https://whatsapp.com/channel/0029VbCvpZsAYlUSz2esek2y
Este es un esquema de un transformador monofásico con una bobina de entrada y una bobina de salida. Son bien conocidos sus relaciones entre bobinas, voltajes y corriente. Para un cálculo inicial y breve se puede considerar ideal este tipo de relaciones. Cuando se precisa de mayor exactitud o en el caso de que se manejen flujo de potencias apreciables, es necesario considerar resistencias e inductancias, puesto que sirve para determinar las pruebas en cortocircuito y en vacío, las pérdidas en el hierro y en el cobre, y cantidad de refrigerante y el flujo de circulación para mantener la temperatura dentro del rango de temperaturas de trabajo óptimas.
Dr. Jorge Luis Mírez Tarrillo
Group of Mathematical Modeling and Numerical Simulation (GMMNS).
Universidad Nacional de Ingeniería. Lima, Perú.
E-mail: jmirez@uni.edu.pe
Website Personal: https://jorgemirez2002.wixsite.com/jorgemirez
Facebook http://www.facebook.com/jorgemirezperu
Linkedin https://www.linkedin.com/in/jorge-luis-mirez-tarrillo-94918423/
Scopus ID: https://www.scopus.com/authid/detail.uri?authorId=56488109800
Google Scholar: https://scholar.google.com/citations?user=_dSpp4YAAAAJ
MATLAB Group Admin in Facebook: https://www.facebook.com/groups/Matlab.Simulink.for.All
WhatsApp Channel/Canal: https://whatsapp.com/channel/0029VbCvpZsAYlUSz2esek2y
En la presente se muestra la curva de potencia de un modelo de panel solar de Panasonic. En si, no es lo que da Panasonic, sino que su comportamiento ha sido descrito en base a ecuaciones que se aproximan a su curva I-V, luego del cual se ha determinado la potencia V x I y como resultado se tiene la gráfica en mención. La gráfica es sólo representativa del trabajo que se está realizando, pues se han variado algunas variables para mostrar solo una representación de la forma de curva de potencia vs voltaje.
Dr. Jorge Luis Mírez Tarrillo
Group of Mathematical Modeling and Numerical Simulation (GMMNS).
Universidad Nacional de Ingeniería. Lima, Perú.
E-mail: jmirez@uni.edu.pe
Website Personal: https://jorgemirez2002.wixsite.com/jorgemirez
Facebook http://www.facebook.com/jorgemirezperu
Linkedin https://www.linkedin.com/in/jorge-luis-mirez-tarrillo-94918423/
Scopus ID: https://www.scopus.com/authid/detail.uri?authorId=56488109800
Google Scholar: https://scholar.google.com/citations?user=_dSpp4YAAAAJ
MATLAB Group Admin in Facebook: https://www.facebook.com/groups/Matlab.Simulink.for.All
WhatsApp Channel/Canal: https://whatsapp.com/channel/0029VbCvpZsAYlUSz2esek2y
Con ayuda de esta gráfica se ha trabajado un modelo analítico del mismo para que se pueda utilizar en los cálculos de una microgrid que consta de una fuente de energía solar. El modelo de panel solar ha sido considerado de Panasonic en la cualidad de que esta diseñado este modelo para uso externo. Como se puede observar se pueden ver todas las características de funcionamiento de un panel solar, como son su corriente de cortocircuito, voltaje de circuito abierto, valores segun la irradiancia dada y en base a eso se puede calcular el punto de máxima potencia.
Dr. Jorge Luis Mírez Tarrillo
Group of Mathematical Modeling and Numerical Simulation (GMMNS).
Universidad Nacional de Ingeniería. Lima, Perú.
E-mail: jmirez@uni.edu.pe
Website Personal: https://jorgemirez2002.wixsite.com/jorgemirez
Facebook http://www.facebook.com/jorgemirezperu
Linkedin https://www.linkedin.com/in/jorge-luis-mirez-tarrillo-94918423/
Scopus ID: https://www.scopus.com/authid/detail.uri?authorId=56488109800
Google Scholar: https://scholar.google.com/citations?user=_dSpp4YAAAAJ
MATLAB Group Admin in Facebook: https://www.facebook.com/groups/Matlab.Simulink.for.All
WhatsApp Channel/Canal: https://whatsapp.com/channel/0029VbCvpZsAYlUSz2esek2y
Se simula una volante la cual es acelerado en su movimiento durante un tiempo, luego el impulso cesa y se grafica como es su comporramiento. Sirve para muchos casos en que se pueda pensar en utilizar la energía cinética como fuente de almacenamiento de energía
Dr. Jorge Luis Mírez Tarrillo
Group of Mathematical Modeling and Numerical Simulation (GMMNS).
Universidad Nacional de Ingeniería. Lima, Perú.
E-mail: jmirez@uni.edu.pe
Website Personal: https://jorgemirez2002.wixsite.com/jorgemirez
Facebook http://www.facebook.com/jorgemirezperu
Linkedin https://www.linkedin.com/in/jorge-luis-mirez-tarrillo-94918423/
Scopus ID: https://www.scopus.com/authid/detail.uri?authorId=56488109800
Google Scholar: https://scholar.google.com/citations?user=_dSpp4YAAAAJ
MATLAB Group Admin in Facebook: https://www.facebook.com/groups/Matlab.Simulink.for.All
WhatsApp Channel/Canal: https://whatsapp.com/channel/0029VbCvpZsAYlUSz2esek2y
Este es el promedio diario de radiación solar en USA durante el mes de diciembre 1994. Esto es para dar una idea.
Dr. Jorge Luis Mírez Tarrillo
Group of Mathematical Modeling and Numerical Simulation (GMMNS).
Universidad Nacional de Ingeniería. Lima, Perú.
E-mail: jmirez@uni.edu.pe
Website Personal: https://jorgemirez2002.wixsite.com/jorgemirez
Facebook http://www.facebook.com/jorgemirezperu
Linkedin https://www.linkedin.com/in/jorge-luis-mirez-tarrillo-94918423/
Scopus ID: https://www.scopus.com/authid/detail.uri?authorId=56488109800
Google Scholar: https://scholar.google.com/citations?user=_dSpp4YAAAAJ
MATLAB Group Admin in Facebook: https://www.facebook.com/groups/Matlab.Simulink.for.All
WhatsApp Channel/Canal: https://whatsapp.com/channel/0029VbCvpZsAYlUSz2esek2y
La fecha es agosto del 1994 y sirve mucho para estimular la producción de energía al día proveniente de la radiación solar.
Dr. Jorge Luis Mírez Tarrillo
Group of Mathematical Modeling and Numerical Simulation (GMMNS).
Universidad Nacional de Ingeniería. Lima, Perú.
E-mail: jmirez@uni.edu.pe
Website Personal: https://jorgemirez2002.wixsite.com/jorgemirez
Facebook http://www.facebook.com/jorgemirezperu
Linkedin https://www.linkedin.com/in/jorge-luis-mirez-tarrillo-94918423/
Scopus ID: https://www.scopus.com/authid/detail.uri?authorId=56488109800
Google Scholar: https://scholar.google.com/citations?user=_dSpp4YAAAAJ
MATLAB Group Admin in Facebook: https://www.facebook.com/groups/Matlab.Simulink.for.All
WhatsApp Channel/Canal: https://whatsapp.com/channel/0029VbCvpZsAYlUSz2esek2y
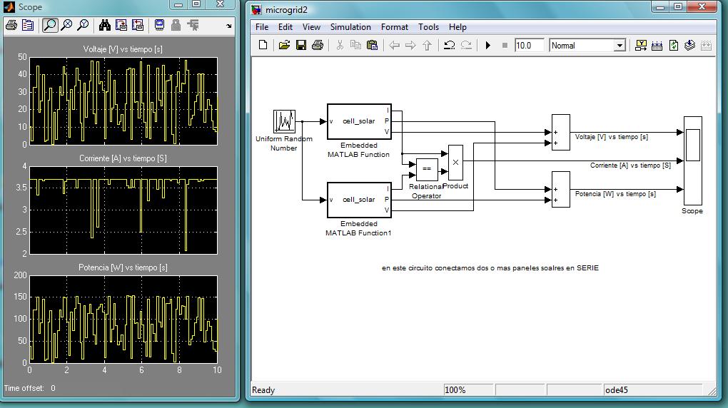
A continuación les muestro la conección de dos paneles solares que han sido conectados en serie. Al costado pueden observar los respectivos valores de corriente, voltaje y potencia simulados utilizando Matlab y su herramienta Simulink.
Dr. Jorge Luis Mírez Tarrillo
Group of Mathematical Modeling and Numerical Simulation (GMMNS).
Universidad Nacional de Ingeniería. Lima, Perú.
E-mail: jmirez@uni.edu.pe
Website Personal: https://jorgemirez2002.wixsite.com/jorgemirez
Facebook http://www.facebook.com/jorgemirezperu
Linkedin https://www.linkedin.com/in/jorge-luis-mirez-tarrillo-94918423/
Scopus ID: https://www.scopus.com/authid/detail.uri?authorId=56488109800
Google Scholar: https://scholar.google.com/citations?user=_dSpp4YAAAAJ
MATLAB Group Admin in Facebook: https://www.facebook.com/groups/Matlab.Simulink.for.All
WhatsApp Channel/Canal: https://whatsapp.com/channel/0029VbCvpZsAYlUSz2esek2y
Hola, en la presente entrada les muestro la simulación de variables (Voltaje, Intensidad de corriente y Potencia eléctrica) de panel solar con radiación solar variable usando Matlab/Simulink. La célula solar utilizada se mostro en una entrada anterior como una aproximación a un modelo de la empresa Panasonic. En la gráfica se pueden ver las variaciones de los diferentes parámetros eleéctricos a lo largo de la simulación.
Dr. Jorge Luis Mírez Tarrillo
Group of Mathematical Modeling and Numerical Simulation (GMMNS).
Universidad Nacional de Ingeniería. Lima, Perú.
E-mail: jmirez@uni.edu.pe
Website Personal: https://jorgemirez2002.wixsite.com/jorgemirez
Facebook http://www.facebook.com/jorgemirezperu
Linkedin https://www.linkedin.com/in/jorge-luis-mirez-tarrillo-94918423/
Scopus ID: https://www.scopus.com/authid/detail.uri?authorId=56488109800
Google Scholar: https://scholar.google.com/citations?user=_dSpp4YAAAAJ
MATLAB Group Admin in Facebook: https://www.facebook.com/groups/Matlab.Simulink.for.All
WhatsApp Channel/Canal: https://whatsapp.com/channel/0029VbCvpZsAYlUSz2esek2y
Hola visitantes de mi blog.
Les agradezco por las visitas. El tema de las energías renovables es de mucha actualidad y su mejor comprensión, induce a mejorar las técnicas, actualizarnos profesionalmente y crear nuevas soluciones en base a cada realidad local, regional o de país.
También es de agradecer la ampliación del espacio en WordPress lo que permite que podamos seguir ingresando entradas que puedan servir a todos los estudiantes, profesionales, autoridades y público en general que visita este blog.
También es de pedir, que no duden en escribir sus comentarios y sugerencias.
Atentamente
Jorge Mírez
PERU
Dr. Jorge Luis Mírez Tarrillo
Group of Mathematical Modeling and Numerical Simulation (GMMNS).
Universidad Nacional de Ingeniería. Lima, Perú.
E-mail: jmirez@uni.edu.pe
Website Personal: https://jorgemirez2002.wixsite.com/jorgemirez
Facebook http://www.facebook.com/jorgemirezperu
Linkedin https://www.linkedin.com/in/jorge-luis-mirez-tarrillo-94918423/
Scopus ID: https://www.scopus.com/authid/detail.uri?authorId=56488109800
Google Scholar: https://scholar.google.com/citations?user=_dSpp4YAAAAJ
MATLAB Group Admin in Facebook: https://www.facebook.com/groups/Matlab.Simulink.for.All
WhatsApp Channel/Canal: https://whatsapp.com/channel/0029VbCvpZsAYlUSz2esek2y
Existe una marcada diferencia entre aplicar una fórmula y graficar una curva… y en la analizarla con los catálogos de los fabricantes y construir una curva lo mas real posible. Ciertamente que los fabricantes no te dan la data para graficarla. Pero conociendo la física de las células solares, uno puede aproximarse hacia un modelado real de las células solares. El pequeño error que se genera, implica poca variación en los resultados de los modelamientos, pues básicamente la simulación trata de aproximar al comportamiento real del sistema modelado.
En la gráfica se muestra una curva de corriente – intensidad para una célula solar a 25°C y se realizo usando Matlab. Simulink puede hacerse también, pero es mejor utilizar Simulink en procesos que varían con el tiempo, de esta manera se saca mejor provecho a entorno SImulink.
Dr. Jorge Luis Mírez Tarrillo
Group of Mathematical Modeling and Numerical Simulation (GMMNS).
Universidad Nacional de Ingeniería. Lima, Perú.
E-mail: jmirez@uni.edu.pe
Website Personal: https://jorgemirez2002.wixsite.com/jorgemirez
Facebook http://www.facebook.com/jorgemirezperu
Linkedin https://www.linkedin.com/in/jorge-luis-mirez-tarrillo-94918423/
Scopus ID: https://www.scopus.com/authid/detail.uri?authorId=56488109800
Google Scholar: https://scholar.google.com/citations?user=_dSpp4YAAAAJ
MATLAB Group Admin in Facebook: https://www.facebook.com/groups/Matlab.Simulink.for.All
WhatsApp Channel/Canal: https://whatsapp.com/channel/0029VbCvpZsAYlUSz2esek2y
Este es un primer modelo de un panel solar real, que produce corriente en función al voltaje que se presenta. Este panel solar tiene las características de funcionanmiento de un modelo de la marca Panasonic para uso externo de casas. En la graffcas de la izquierda, en la parte superior representa la intensidad de corriente que genera y en la parte inferior el voltaje que se genera en el panel solar. Sabiendo que el voltaje es producto de la interacción con la fuente solar. Este primer modelo calculas las capacidades ideales de un panel solar conectado a una resistencia externa nula. La variación del voltaje se puede relacionar con la variación de la iluminación del sol, producido por nubes u otras condiciones de funcionamiento.
Dr. Jorge Luis Mírez Tarrillo
Group of Mathematical Modeling and Numerical Simulation (GMMNS).
Universidad Nacional de Ingeniería. Lima, Perú.
E-mail: jmirez@uni.edu.pe
Website Personal: https://jorgemirez2002.wixsite.com/jorgemirez
Facebook http://www.facebook.com/jorgemirezperu
Linkedin https://www.linkedin.com/in/jorge-luis-mirez-tarrillo-94918423/
Scopus ID: https://www.scopus.com/authid/detail.uri?authorId=56488109800
Google Scholar: https://scholar.google.com/citations?user=_dSpp4YAAAAJ
MATLAB Group Admin in Facebook: https://www.facebook.com/groups/Matlab.Simulink.for.All
WhatsApp Channel/Canal: https://whatsapp.com/channel/0029VbCvpZsAYlUSz2esek2y
El coeficiente de absorción es dependiente del material semiconductor usado y sus valores están a disposición ampliamente. En el diseño de las células solares, los fotones absorbidos están de acorde a la ley de Lambert.
Si el valor de $\alfa$ es alto, los fotones son absorbidos en una corta distancia desde la superficie, mientras que el si el valor de $\alfa$ es pequeña, los fotones pueden viajar grandes distancias dentro del material. En el caso extremo cuando el valor de $\alfa$ es cero, los fotones pueden completamente atravesar el material, en este caso, se dice que el material es tranparente a una longitud de onda particular.
La longitud de onda requerida detro de una material particular para absorver la mayoria de los fotones comprendidos en el espectro del sol puede ser calculado. Más en los modernos diseños de células solares se incluye técnicas de confinamiento óptico para reducir el espesor necesario de material PV.
En la gráfica se muestra el coeficiente de absorción del silicio, trabajado desde una base de datos mediante Matlab.
Dr. Jorge Luis Mírez Tarrillo
Group of Mathematical Modeling and Numerical Simulation (GMMNS).
Universidad Nacional de Ingeniería. Lima, Perú.
E-mail: jmirez@uni.edu.pe
Website Personal: https://jorgemirez2002.wixsite.com/jorgemirez
Facebook http://www.facebook.com/jorgemirezperu
Linkedin https://www.linkedin.com/in/jorge-luis-mirez-tarrillo-94918423/
Scopus ID: https://www.scopus.com/authid/detail.uri?authorId=56488109800
Google Scholar: https://scholar.google.com/citations?user=_dSpp4YAAAAJ
MATLAB Group Admin in Facebook: https://www.facebook.com/groups/Matlab.Simulink.for.All
WhatsApp Channel/Canal: https://whatsapp.com/channel/0029VbCvpZsAYlUSz2esek2y
Se mencionó en una entrada anterior, que el espectro AM1.5 es el espectro a nivel de piso, pero aclaremos de mejor manera el asunto esto. AM1 es el espectro recibido a nivel de piso en un dia soleado con el sol en el zenith. Pero es generalmente aceptado que para espectro terrestre mas realista para uso general y de referencia se utilize un ángulo zenith de 48.19° (el cual es equivalente a un x=1.5 [ver entrada anterior sobre espectros]). El espectro recibido en una superficie inclinada 37° y con cara hacia el sol es llamada un espectro «global-tilt» [especto de inclinación mundial] y sus valores son datos en tablas y gráficos. Es espectro AM1.5G es comúnmente usado en ingeniería fotovoltaica.
Pero para poder utilizar se hace necesario trabajar en un archivo de datos, que luego pueda ser utilizado en el entorno de Matlab/Simulink, eso es lo que se ha hecho, y la gráfica muestra una parte del espectro. La base de datos contiene muchos mas valores para otras longitud de onda no consideradas en la gráfica.
Dr. Jorge Luis Mírez Tarrillo
Group of Mathematical Modeling and Numerical Simulation (GMMNS).
Universidad Nacional de Ingeniería. Lima, Perú.
E-mail: jmirez@uni.edu.pe
Website Personal: https://jorgemirez2002.wixsite.com/jorgemirez
Facebook http://www.facebook.com/jorgemirezperu
Linkedin https://www.linkedin.com/in/jorge-luis-mirez-tarrillo-94918423/
Scopus ID: https://www.scopus.com/authid/detail.uri?authorId=56488109800
Google Scholar: https://scholar.google.com/citations?user=_dSpp4YAAAAJ
MATLAB Group Admin in Facebook: https://www.facebook.com/groups/Matlab.Simulink.for.All
WhatsApp Channel/Canal: https://whatsapp.com/channel/0029VbCvpZsAYlUSz2esek2y
La irradiancia correspondiente al espectro del sol fuera de la atmósfera, llamada AM0 con una irradiancia total de 1353 W/m^2 es usualmente reportada en la bibliografia mediantetablas y/o gráficas.
La total irradiancia recibida por un metro cuadrado de superficie normal a los rayos delSol fuera de la atmósfera a una distancia igual a una unidad astronómica (1 AU) es llamado la constante solar y su valor es igual al resultado de la integral de la irradiancia espectral del AM0, que es igual a 1353 W/m^2.
Por medio de Matlab/Simulink se puede crear una archivo de datos de spectro AM0 y luego poder llamarlo al entorno Matlab/Simulink para los fines que se estime por conveniente. Esto es lo que se ha realizado y la gráfica mostrada arriba es una muestra del trabajo dentro hasta longitud de onda de 4 \mu m, pero se tiene hasta registrado valores hasta longitudes de onda de 100 \mu m. Dicha base de datos forma parte del trabajo de la presente tesis, que bien se puede compartir.
Dr. Jorge Luis Mírez Tarrillo
Group of Mathematical Modeling and Numerical Simulation (GMMNS).
Universidad Nacional de Ingeniería. Lima, Perú.
E-mail: jmirez@uni.edu.pe
Website Personal: https://jorgemirez2002.wixsite.com/jorgemirez
Facebook http://www.facebook.com/jorgemirezperu
Linkedin https://www.linkedin.com/in/jorge-luis-mirez-tarrillo-94918423/
Scopus ID: https://www.scopus.com/authid/detail.uri?authorId=56488109800
Google Scholar: https://scholar.google.com/citations?user=_dSpp4YAAAAJ
MATLAB Group Admin in Facebook: https://www.facebook.com/groups/Matlab.Simulink.for.All
WhatsApp Channel/Canal: https://whatsapp.com/channel/0029VbCvpZsAYlUSz2esek2y
La curva de voltaje – corriente oscura es enteramente similar a aquella de un diodo convencional. La curva resultante voltaje – corriente tiene dos componentes: emisor y base, similar a la densidad de corriente de cortocircuito mostrado en otra entrada.
Dr. Jorge Luis Mírez Tarrillo
Group of Mathematical Modeling and Numerical Simulation (GMMNS).
Universidad Nacional de Ingeniería. Lima, Perú.
E-mail: jmirez@uni.edu.pe
Website Personal: https://jorgemirez2002.wixsite.com/jorgemirez
Facebook http://www.facebook.com/jorgemirezperu
Linkedin https://www.linkedin.com/in/jorge-luis-mirez-tarrillo-94918423/
Scopus ID: https://www.scopus.com/authid/detail.uri?authorId=56488109800
Google Scholar: https://scholar.google.com/citations?user=_dSpp4YAAAAJ
MATLAB Group Admin in Facebook: https://www.facebook.com/groups/Matlab.Simulink.for.All
WhatsApp Channel/Canal: https://whatsapp.com/channel/0029VbCvpZsAYlUSz2esek2y





















Debe estar conectado para enviar un comentario.