Posts Tagged ‘Energías Renovables’
El Laboratorio Nacional de Energías Renovables de los Estados Unidos de América (NREL) ha publicado un compilado de las eficiencias obtenidas en laboratorio de celdas solares fotovoltaicas a nivel mundial en su versión 2015. En anterior post había colocado una versión anterior en que el horizonte era el 2010. Ahora se puede ver como avanza la tecnología en este aspecto a eficiencias cada vez más próximas al límite teórico. Y se ha logrado hasta un escalofriante abrigador 46.9 % de eficiencia (guau). Ok, en fin, seguirán de hecho mejorando y obteniendo a partir de ahi productos que se comercialicen a precios cada vez más competitivos. Tenemos sol para cubrir varias veces nuestras necesidades mundiales de energía. Esperemos que con el tiempo, no se privatice el sol (como ha sucedido en España, cosa descabellada) y que cada quien pueda tener sus paneles solares fotovoltaicos y sus termas solares para tener una mejor calidad de vida.
The information related to this post for sale for US $ 10.00. You can make payments through PayPal account: jorgemirez2002@gmail.com or send an e-mail to receive PayPal invoice and make your payment quickly and easily. Tell us (through e-mail) the name of the input or inputs that interests you. // La información relacionada con este post en venta por US $ 10.00. Usted puede hacer pagos a través de cuenta PayPal: jorgemirez2002@gmail.com o enviar un e-mail para recibir la factura de PayPal y hacer su pago de forma rápida y sencilla. Díganos (por medio de email) el nombre de la entrada o entradas que le interese.
Dr. Jorge Luis Mírez Tarrillo
Group of Mathematical Modeling and Numerical Simulation (GMMNS).
Universidad Nacional de Ingeniería. Lima, Perú.
E-mail: jmirez@uni.edu.pe
Website Personal: https://jorgemirez2002.wixsite.com/jorgemirez
Facebook http://www.facebook.com/jorgemirezperu
Linkedin https://www.linkedin.com/in/jorge-luis-mirez-tarrillo-94918423/
Scopus ID: https://www.scopus.com/authid/detail.uri?authorId=56488109800
Google Scholar: https://scholar.google.com/citations?user=_dSpp4YAAAAJ
MATLAB Group Admin in Facebook: https://www.facebook.com/groups/Matlab.Simulink.for.All
WhatsApp Channel/Canal: https://whatsapp.com/channel/0029VbCvpZsAYlUSz2esek2y
Dr. Jorge Luis Mírez Tarrillo
Group of Mathematical Modeling and Numerical Simulation (GMMNS).
Universidad Nacional de Ingeniería. Lima, Perú.
E-mail: jmirez@uni.edu.pe
Website Personal: https://jorgemirez2002.wixsite.com/jorgemirez
Facebook http://www.facebook.com/jorgemirezperu
Linkedin https://www.linkedin.com/in/jorge-luis-mirez-tarrillo-94918423/
Scopus ID: https://www.scopus.com/authid/detail.uri?authorId=56488109800
Google Scholar: https://scholar.google.com/citations?user=_dSpp4YAAAAJ
MATLAB Group Admin in Facebook: https://www.facebook.com/groups/Matlab.Simulink.for.All
WhatsApp Channel/Canal: https://whatsapp.com/channel/0029VbCvpZsAYlUSz2esek2y
El año 2011 es un año interesante para ver como va la implementación de las energías renovables a nivel mundial y volumen de las potencias involucradas, en especial, frente a realidades como lo son África, América Latina, Centro América y Antillas. El abastecimiento de energía depende de la economía y el grado de desarrollo de un país, o en inversa, la producción por parte de grandes industrias y medianas industrias involucra mayor necesidad de energía eléctrica. En la figura que muestra sólo el año 2011 y a la fecha han pasado ya varios años y las potencias en cada país ha cambiado, llama la atención Alemania y la potencia implementada que hace añicos a varios países y es que como economía: la calidad, puntualidad, esmero, alta tecnología, innovación, alto nivel educativo, eficiencia entre otras virtudes vertidas en un sin fin de productos de poca, media y alta tecnología… siempre hay mercado para tales mercancías…
The information related to this post for sale for US $ 5.00. You can make payments through PayPal account: jorgemirez2002@gmail.com or send an e-mail to receive PayPal invoice and make your payment quickly and easily. Tell us (through e-mail) the name of the input or inputs that interests you. // La información relacionada con este post en venta por US $ 5.00. Usted puede hacer pagos a través de cuenta PayPal: jorgemirez2002@gmail.com o enviar un e-mail para recibir la factura de PayPal y hacer su pago de forma rápida y sencilla. Díganos (por medio de email) el nombre de la entrada o entradas que le interese.
Dr. Jorge Luis Mírez Tarrillo
Group of Mathematical Modeling and Numerical Simulation (GMMNS).
Universidad Nacional de Ingeniería. Lima, Perú.
E-mail: jmirez@uni.edu.pe
Website Personal: https://jorgemirez2002.wixsite.com/jorgemirez
Facebook http://www.facebook.com/jorgemirezperu
Linkedin https://www.linkedin.com/in/jorge-luis-mirez-tarrillo-94918423/
Scopus ID: https://www.scopus.com/authid/detail.uri?authorId=56488109800
Google Scholar: https://scholar.google.com/citations?user=_dSpp4YAAAAJ
MATLAB Group Admin in Facebook: https://www.facebook.com/groups/Matlab.Simulink.for.All
WhatsApp Channel/Canal: https://whatsapp.com/channel/0029VbCvpZsAYlUSz2esek2y
TEMARIO:
Energías renovables
Concepto
Los tipos de energías renovables
Tecnologías en cada tipo
Modelamiento simulación de c/tecnología
Impacto en la sociedad
Impacto en la industria
Impacto en la universidad
Generación distribuida
Concepto
Esquemas de conexión eléctrica
Esquemas de control
Esquemas de gestión
Esquemas de optimización
Modelamiento y simulación c/caso
Microredes
Concepto
Esquemas generales
Modos de funcionamiento
Partes
Esquemas de conexión eléctrica
Esquemas de control
Esquemas de gestión
Esquemas de optimización
Microredes modelo en el mundo
MicroRed CEDER
Modelamiento y simulación de casos
Será una conferencia en la que podré hablar de lo que son las energías renovables, sus diferentes tecnologías, modelamiento y simulaciones de turbinas eólicas, paneles solares, baterías, concentradores cilíndricos parabólicos, turbinas submarinas, unidades de control de potencia y corriente, despacho, entre otras cosas. Luego la generación distribuida y las microredes, en la que hay diferentes modelos computacionales que se he hecho en Matlab/Simulink a mostrarles. Conversaremos de la importancia de las renovables y el reto que nos asume el poder conocer, comprender y aportar a este campo de la ingeniería con mucho interés en la industria. Experiencias tanto en Perú como en pasantías en el exterior serán compartidas en una reunión de aproximadamente dos horas y que con gusto estaré apto para responder preguntar e iniciar cooperación académica sea con las universidades o empresas. Sean bienvenidos a la Universidad Nacional de Ingeniería en Lima – PERU a quienes nos visiten de provincia y del exterior. La conferencia es libre y pueden asistir estudiantes, profesionales y público en general de cualquier instituto, universidad, centro de investigación y ciudad. Hay un enlace de inscripción y también para quienes deseen una certificación. Los costos de certificación serán para fortalecer las actividades de la Rama IEEE PES UNI con quienes tengo el agrado de que hayan organizado esta conferencia. Les esperamos !!
Jorge MIREZ
http://www.geocities.ws/jorgemirez
The information related to this post for sale for US $ 100.00. You can make payments through PayPal account: jorgemirez2002@gmail.com or send an e-mail to receive PayPal invoice and make your payment quickly and easily. Tell us (through e-mail) the name of the input or inputs that interests you. // La información relacionada con este post en venta por US $ 100.00. Usted puede hacer pagos a través de cuenta PayPal: jorgemirez2002@gmail.com o enviar un e-mail para recibir la factura de PayPal y hacer su pago de forma rápida y sencilla. Díganos (por medio de email) el nombre de la entrada o entradas que le interese.
Dr. Jorge Luis Mírez Tarrillo
Group of Mathematical Modeling and Numerical Simulation (GMMNS).
Universidad Nacional de Ingeniería. Lima, Perú.
E-mail: jmirez@uni.edu.pe
Website Personal: https://jorgemirez2002.wixsite.com/jorgemirez
Facebook http://www.facebook.com/jorgemirezperu
Linkedin https://www.linkedin.com/in/jorge-luis-mirez-tarrillo-94918423/
Scopus ID: https://www.scopus.com/authid/detail.uri?authorId=56488109800
Google Scholar: https://scholar.google.com/citations?user=_dSpp4YAAAAJ
MATLAB Group Admin in Facebook: https://www.facebook.com/groups/Matlab.Simulink.for.All
WhatsApp Channel/Canal: https://whatsapp.com/channel/0029VbCvpZsAYlUSz2esek2y

charge process of a battery lead-acid with anormal conditions for evaluation of charge resistence [Jorge Mírez http://jmirez.wordpress.com ]
The information related to this post for sale for US $ 200.00. You can make payments through PayPal account: jorgemirez2002@gmail.com or send an e-mail to receive PayPal invoice and make your payment quickly and easily. Tell us (through e-mail) the name of the input or inputs that interests you. // La información relacionada con este post en venta por US $ 200.00. Usted puede hacer pagos a través de cuenta PayPal: jorgemirez2002@gmail.com o enviar un e-mail para recibir la factura de PayPal y hacer su pago de forma rápida y sencilla. Díganos (por medio de email) el nombre de la entrada o entradas que le interese.
Dr. Jorge Luis Mírez Tarrillo
Group of Mathematical Modeling and Numerical Simulation (GMMNS).
Universidad Nacional de Ingeniería. Lima, Perú.
E-mail: jmirez@uni.edu.pe
Website Personal: https://jorgemirez2002.wixsite.com/jorgemirez
Facebook http://www.facebook.com/jorgemirezperu
Linkedin https://www.linkedin.com/in/jorge-luis-mirez-tarrillo-94918423/
Scopus ID: https://www.scopus.com/authid/detail.uri?authorId=56488109800
Google Scholar: https://scholar.google.com/citations?user=_dSpp4YAAAAJ
MATLAB Group Admin in Facebook: https://www.facebook.com/groups/Matlab.Simulink.for.All
WhatsApp Channel/Canal: https://whatsapp.com/channel/0029VbCvpZsAYlUSz2esek2y
En muchos casos de las diferentes temáticas tratadas en las energías renovables, los factores medioambientales tienen comportamiento aleatorio; también, la forma con que se consume la energía y los valores de tensión, corriente y energía que circulan a través de las redes eléctricas o microgrid o sistema eléctricos en general. Sin embargo, el gran reto de ingeniería, es que a pesar de que haya (y que siempre habrá) factores de comportamiento aleatorio, la respuesta del sistema o su comportamiento esté siempre dentro de lo ya establecido en la mesa de trabajo del ingeniero. La gráfica muestra el comportamiento de una señal senoidal dibujado como curva paramétrica a la que se ha añadido una perturbación aleatoria, a pesar de que no tenga la forma deseada (una curva cerrada), nos muestra que el comportamiento cumple un movimiento casi circular con ligera variación de su trayectoria ideal. Este aleatorio añadido sirve para que en casos específicos de estudio se determine el posible valor del aleatorio en base a los datos recolectados de campo o de laboratorio. Gráfica hecha en Matlab de MathWorks Inc.
The information related to this post for sale for US $ 20.00. You can make payments through PayPal account: jorgemirez2002@gmail.com or send an e-mail to receive PayPal invoice and make your payment quickly and easily. Tell us (through e-mail) the name of the input or inputs that interests you. // La información relacionada con este post en venta por US $ 20.00. Usted puede hacer pagos a través de cuenta PayPal: jorgemirez2002@gmail.com o enviar un e-mail para recibir la factura de PayPal y hacer su pago de forma rápida y sencilla. Díganos (por medio de email) el nombre de la entrada o entradas que le interese.
Dr. Jorge Luis Mírez Tarrillo
Group of Mathematical Modeling and Numerical Simulation (GMMNS).
Universidad Nacional de Ingeniería. Lima, Perú.
E-mail: jmirez@uni.edu.pe
Website Personal: https://jorgemirez2002.wixsite.com/jorgemirez
Facebook http://www.facebook.com/jorgemirezperu
Linkedin https://www.linkedin.com/in/jorge-luis-mirez-tarrillo-94918423/
Scopus ID: https://www.scopus.com/authid/detail.uri?authorId=56488109800
Google Scholar: https://scholar.google.com/citations?user=_dSpp4YAAAAJ
MATLAB Group Admin in Facebook: https://www.facebook.com/groups/Matlab.Simulink.for.All
WhatsApp Channel/Canal: https://whatsapp.com/channel/0029VbCvpZsAYlUSz2esek2y
La innovación tecnológica es un proceso que consiste en conjugar capacidades técnicas de las empresas con demandas del mercado, estructurando un paquete tecnológico que tiene por objeto generar productos y servicios nuevos o mejorados, así como procesos superiores, con el fin de atender oportuna y eficientemente dichas demandas.
El proceso de innovación, idealmente, transita por una serie de etapas que comienza con la concepción de la idea y culmina cuando el nuevo producto (o servicio) es lanzado exitosamente al mercado, por lo que se denota una íntima relación entre la tecnología y el mercado para cumplir con la atención de demandas.
La innovación es el resultado de la adecuada combinación de actividades de carácter científico, tecnológico, organizativo, financiero o comercial que tiene como objetivo la búsqueda de productos, procesos o servicios nuevos o significativamente mejorados a través de la aplicación de nuevo conocimiento o tecnología y cuya utilidad se ha evaluado a través de un régimen comercial o no comercial; es decir, existe un mercado que está dispuesto a aplicarlo en la práctica social o dentro de un proceso productivo o de servicios.
La innovación se define como la combinación creativa de conocimientos, cuya aplicación debe ser útil, redituable, constructiva o adecuada para solucionar un problema o cubrir una necesidad. La innovación permite a las empresas generar productos nuevos y mejorados y, en el caso de procesos industriales, propicia la reducción de costos o el incremento de la calidad.
Una empresa innovadora es definida como aquella que ha introducido al mercado mejoras o nuevas tecnologías en:
- Productos que se encuentran en el mercado, o
- Procesos a través de sus métodos de producción de bienes o prestación de servicios.
Los beneficios de la innovación son recibidos por el mercado; es decir, por los usuarios finales por medio de mejores productos o servicios.
Las empresas pueden ver el retorno de su inversión a través de la creación de nuevos mercados, incrementos en el margen de utilidad o en las ventas, aumentando su participación en el mercado. Sin embargo, propiciar la innovación dentro de una empresa o en un sector industrial requiere la participación coordinada de los distintos actores: el gobierno, el sector industrial y los centros de investigación.
El desarrollo de nuevos productos juega un papel vital en el proceso de innovación. Así, la innovación es una decisión de carácter estratégico.
Cualquier que sea la razón para desarrollar nuevos productos o mejorar los existentes, siempre deberá ser sustentada con una investigación de mercado que reporte en términos cuantificables la necesidad y la disposición del mercado para recibir el producto de la innovación.
Extractos desde “Gestión Tecnológica” de José Luis Solleiro y Rosario Castañó
Dr. Jorge Luis Mírez Tarrillo
Group of Mathematical Modeling and Numerical Simulation (GMMNS).
Universidad Nacional de Ingeniería. Lima, Perú.
E-mail: jmirez@uni.edu.pe
Website Personal: https://jorgemirez2002.wixsite.com/jorgemirez
Facebook http://www.facebook.com/jorgemirezperu
Linkedin https://www.linkedin.com/in/jorge-luis-mirez-tarrillo-94918423/
Scopus ID: https://www.scopus.com/authid/detail.uri?authorId=56488109800
Google Scholar: https://scholar.google.com/citations?user=_dSpp4YAAAAJ
MATLAB Group Admin in Facebook: https://www.facebook.com/groups/Matlab.Simulink.for.All
WhatsApp Channel/Canal: https://whatsapp.com/channel/0029VbCvpZsAYlUSz2esek2y
LAS ENERGÍAS RENOVABLES HOY
PERSPECTIVAS DE COLABORACIÓN ENTRE AMÉRICA LATINA Y EUROPA
Sede de la Secretaría General de la Comunidad Andina
Lima, 1 y 2 de marzo de 2012
Dr. Jorge Luis Mírez Tarrillo
Group of Mathematical Modeling and Numerical Simulation (GMMNS).
Universidad Nacional de Ingeniería. Lima, Perú.
E-mail: jmirez@uni.edu.pe
Website Personal: https://jorgemirez2002.wixsite.com/jorgemirez
Facebook http://www.facebook.com/jorgemirezperu
Linkedin https://www.linkedin.com/in/jorge-luis-mirez-tarrillo-94918423/
Scopus ID: https://www.scopus.com/authid/detail.uri?authorId=56488109800
Google Scholar: https://scholar.google.com/citations?user=_dSpp4YAAAAJ
MATLAB Group Admin in Facebook: https://www.facebook.com/groups/Matlab.Simulink.for.All
WhatsApp Channel/Canal: https://whatsapp.com/channel/0029VbCvpZsAYlUSz2esek2y
La estabilidad de un sistema eléctrico de potencia consiste en la capacidad de dicho sistema para, a partir de una condición inicial de operación dada, recuperar un estado de equilibrio operacional después de haber estado sujeto a una perturbación física, con el mayor número de variables dentro de sus límites, de tal manera que prácticamente el sistema completo permanece intacto. Esta definición general conduce a la clasificación de los estudios de estabilidad que se muestra en la figura arriba colocada.
La estabilidad del sistema se clasifica según tres variables de interés que la determinan, y a la vez están subvididas en sub-categorías, según la magnitud de la perturbación y sus constantes de tiempo.
Estabilidad del ángulo.- Es la capacidad de las máquinas síncronas de un sistema interconectado para mantener el sincronismo después de haber estado sometidas a una perturbación.
Estabilidad de tensión.- Es la capacidad del sistema para mantener las tensiones constantes en todas las barras del sistema después de haber sido sometido a una perturbación partiendo de una condición inicial de operación dada.
Estabilidad de la frecuencia.- Es la capacidad de un sistema de potencia para mantener la frecuencia constante tras una severa perturbación, que resulta en un equilibrio significativo entre la generación y la carga.
En la gráfica se puede mostrar más detalles a partir de estas definiciones, las que pueden averiguar mas en información bibliográfica o pedirnos un asesoramiento si es que van a modelar o simular algo.
Algo adicional: Las variables de interés para el estudio de estabilidad del sistema eléctrico son: las excursiones angulares de los rotores de los generadoers síncronos conectados al sistema (estabilidad angular), la etnsión en las barras y la frecuencia. A continuación, se muestra otro diagrama que clasifica los distintos aspectos de la Estabilidad de los sistemas eléctricos (hay cierta semejanza con la figura anterior)
Dr. Jorge Luis Mírez Tarrillo
Group of Mathematical Modeling and Numerical Simulation (GMMNS).
Universidad Nacional de Ingeniería. Lima, Perú.
E-mail: jmirez@uni.edu.pe
Website Personal: https://jorgemirez2002.wixsite.com/jorgemirez
Facebook http://www.facebook.com/jorgemirezperu
Linkedin https://www.linkedin.com/in/jorge-luis-mirez-tarrillo-94918423/
Scopus ID: https://www.scopus.com/authid/detail.uri?authorId=56488109800
Google Scholar: https://scholar.google.com/citations?user=_dSpp4YAAAAJ
MATLAB Group Admin in Facebook: https://www.facebook.com/groups/Matlab.Simulink.for.All
WhatsApp Channel/Canal: https://whatsapp.com/channel/0029VbCvpZsAYlUSz2esek2y
Hola a todos… el blog muestra muchas cosas ya hechas y realizadas… mas si deseas que te asesore en algun temas en especial, así como darte charlas y/o capacitación (virtual de preferencia) escribeme al email jorgemirez2002@gmail.com para saber de costos, tarifas, ponernos de acuerdo en el horario de reuniones.
Podemos comenzar ese tema de tesis o avanzar un tema de trabajo o aquella investigaciòn o simplemente deseas ampliar tus conocimientos.
Tienes todo lo que ves en el blog mas lo que vamos agregando, ademàs, en las paginas adjuntas estan mi CV y mis otros blogs.
Espero me escribas … hasta pronto. Enviado desde http://jmirez.wordpress.com
Dr. Jorge Luis Mírez Tarrillo
Group of Mathematical Modeling and Numerical Simulation (GMMNS).
Universidad Nacional de Ingeniería. Lima, Perú.
E-mail: jmirez@uni.edu.pe
Website Personal: https://jorgemirez2002.wixsite.com/jorgemirez
Facebook http://www.facebook.com/jorgemirezperu
Linkedin https://www.linkedin.com/in/jorge-luis-mirez-tarrillo-94918423/
Scopus ID: https://www.scopus.com/authid/detail.uri?authorId=56488109800
Google Scholar: https://scholar.google.com/citations?user=_dSpp4YAAAAJ
MATLAB Group Admin in Facebook: https://www.facebook.com/groups/Matlab.Simulink.for.All
WhatsApp Channel/Canal: https://whatsapp.com/channel/0029VbCvpZsAYlUSz2esek2y
Hay dos cosas que se debe tener en cuenta al momento de modelar y simular.
Un primer hecho es estar bien actualizado en lo que se refiere a los estudios en energías renovables… cada vez se hace más y más investigación en este tipo de energías debido a que serán pronto una de las principales matrices energéticas mundiales. Y cada vez se consideran fenómenos que antes no habían sido estudiados, o que se conocían pero eran difíciles estudiarlas o no se conocían y con el desarrollo de equipos de más y más capacidad… recién los mismos o sus efectos han sido descubiertos y considerados.
Un segundo punto imporantísimo es saber trabajabar la herramienta de computación… en éste caso hablamos de Matlab/Simulink. Las entradas están ahi y podrán ver los que tienen más manejo de Matlab/Simulink que ecuación estamos hablando, que opciones use o que criterios seguí. A partir de ahi pueden seguir profundizando su tema de estudio o si en caso, comprender y explicar lo que dice la gráfica. Quién se desea enganchar de golpe, quizás tenga alguna dificultad en trabajar el tema. Es por ello, que damos el curso, además de charlas, asesoramiento y orientación sea para los nuevos y también para quienes con algo de conocimiento desean pues avanzar más rápido en sus respectivos motivos de estudio, trabajo o investigación.
Dr. Jorge Luis Mírez Tarrillo
Group of Mathematical Modeling and Numerical Simulation (GMMNS).
Universidad Nacional de Ingeniería. Lima, Perú.
E-mail: jmirez@uni.edu.pe
Website Personal: https://jorgemirez2002.wixsite.com/jorgemirez
Facebook http://www.facebook.com/jorgemirezperu
Linkedin https://www.linkedin.com/in/jorge-luis-mirez-tarrillo-94918423/
Scopus ID: https://www.scopus.com/authid/detail.uri?authorId=56488109800
Google Scholar: https://scholar.google.com/citations?user=_dSpp4YAAAAJ
MATLAB Group Admin in Facebook: https://www.facebook.com/groups/Matlab.Simulink.for.All
WhatsApp Channel/Canal: https://whatsapp.com/channel/0029VbCvpZsAYlUSz2esek2y
Hola… Gracias por sus visitas. Como podrán ver en el gráfico anterior, este mes de marzo hemos superado en visitas a lo registrado en meses anteriores. Gracias también por sus emails en que hacen preguntas, comentarios y sugerencias… de las preguntas que nos llega durante la semana, colocaremos algunas entradas que bien puedan también servir de referencia o orientación a todo este universo de habla hispana y portuguesa que visita el blog.
A quienes también les guio como un asesor en sus trabajos académicos y de investigación, gracias también por confiar en mi persona… esta labor que de todo es gratificante ya por el mismo hecho de estar elaborando nuevas entradas, se ve nutrido por la conversaciones que realizamos durante las semanas, lo que permite afinar bien los contenidos.
Visiten las demás entradas, pasen la voz a sus amigos… recuerden que en Agosto dicto un Tutorial en el INTERCON 2011, visiten también mis otros blogs, que aunque no tan implementados como éste, pero ahí también lo vamos construyendo.
También las visitas durante semanas ha ido en aumento, es significa que tenemos acogida y/o que la labor que realizo en este blog al menos merece la pena visitarlo. Las estadísticas por semana las muestro a continuación:
PD. Las visitas de hoy son los que van hasta esta hora 16:43 horas de hoy sábado 2 Abril 2011, hora de Lima PERU.
Dr. Jorge Luis Mírez Tarrillo
Group of Mathematical Modeling and Numerical Simulation (GMMNS).
Universidad Nacional de Ingeniería. Lima, Perú.
E-mail: jmirez@uni.edu.pe
Website Personal: https://jorgemirez2002.wixsite.com/jorgemirez
Facebook http://www.facebook.com/jorgemirezperu
Linkedin https://www.linkedin.com/in/jorge-luis-mirez-tarrillo-94918423/
Scopus ID: https://www.scopus.com/authid/detail.uri?authorId=56488109800
Google Scholar: https://scholar.google.com/citations?user=_dSpp4YAAAAJ
MATLAB Group Admin in Facebook: https://www.facebook.com/groups/Matlab.Simulink.for.All
WhatsApp Channel/Canal: https://whatsapp.com/channel/0029VbCvpZsAYlUSz2esek2y
Hola a todos… coloque un anterior post sobre microturbinas. Resulta que las microturbinas se utilizan para generar entre 30Kw y 500Kw (este última potencia ya es algo apreciable). En este diagrama les muestro un esquemas más detallado de lo que es una microturbina. El aire ingresa aspirado por el compresor, mezclado con el combustible en la cámara de combustión libera parte de energía química contenida, los gases de escape salen de la turbina y pasan por un recuperador… resulta que el recuperar incrementa la eficiencia de la microturbina desde un 14% hasta cerca de un 26% dependiendo de los detalles de los componentes.
La turbina de gas se mueve producto de la aerodinámica de los alabes que logran captar parte del trabajo de expansión de los gases de escape. Convierte esa energía en mecánica que se ingresa al generador eléctrico. Según este diseño, la energía alterna generada en este generador síncrono se rectifica para luego ser nuevamente invertida y ser distribuida entre las cargas eléctricas conectadas.
Hay mucha literatura que describe teóricamente una turbina de gas, pero haber quien se anima a simularlo en Matlab/Simulink? … sería un interesante tema de investigación de pre o post grado.
El recuperador lo que hace es recuperar parte de la energía contenida en los gases de escape para calentar indirectamente otro fluido como aire o agua, con destino a usuarios finales residenciales o industriales.
Espero que esta información sea de interés y ya saben que comentarios, sugerencias, preguntas o pedidos de asesoramiento, clases, tutoriales, etc… me escriben.
Casi lo olvide, como sabrán algunos, las turbinas de gas cumplen el ciclo Brayton…
Dr. Jorge Luis Mírez Tarrillo
Group of Mathematical Modeling and Numerical Simulation (GMMNS).
Universidad Nacional de Ingeniería. Lima, Perú.
E-mail: jmirez@uni.edu.pe
Website Personal: https://jorgemirez2002.wixsite.com/jorgemirez
Facebook http://www.facebook.com/jorgemirezperu
Linkedin https://www.linkedin.com/in/jorge-luis-mirez-tarrillo-94918423/
Scopus ID: https://www.scopus.com/authid/detail.uri?authorId=56488109800
Google Scholar: https://scholar.google.com/citations?user=_dSpp4YAAAAJ
MATLAB Group Admin in Facebook: https://www.facebook.com/groups/Matlab.Simulink.for.All
WhatsApp Channel/Canal: https://whatsapp.com/channel/0029VbCvpZsAYlUSz2esek2y
Durante la tesis de maestria hemos trabajado en microgrids… bueno aca les muestro otro diagrama relacionado al tema. Como verán la microgrid esta compuesta por diferentes equipos con sus respectivas variables de entrada como pueden ser la velocidad del viento, irradiación, temperatura, etc. Pero tambien tienen un sistema de gestión de la microgrid que tiene que ver con la evaluación, control y fiabilidad de la energía produdica, generada y consumida.
A parte de eso se tiene una entrada de energía proveniente de una fuente de energía convencional. El sitio en donde se conectan tanto la microgrid con la fuente convencional se llama: Punto de Común Acoplamiento. Al cual también el sistema de control tiene acceso para monitorear cuanta energía está ingresando a la microgrid (comprando energía) o cuanta se está inyectando a la red convencional (vendiendo energía).
La figura ha considerado una microturbina de gas que aún no lo hemos desarrollado, pero por experiencia se puede desarrollar en Matlab/Simulink partiendo de los textos básicos de mecánica de fluidos, transferencia de calor, máquinas térmicas, energética, etc… De hecho, todo lo que ha sido modelamiento de una microgrid lo hemos iniciado y muestra de ello están en las entradas anteriores… que seguimos trabajando el tema, claro, además es interesante y mientras más alumnos esten desarrollando su tesis en esto… mejor y si hay cooperación en investigación y desarrollo? Bienvenidas sean las actividades de cooperación, además de las de presentación y desarrollo de proyectos de investigación.
Dr. Jorge Luis Mírez Tarrillo
Group of Mathematical Modeling and Numerical Simulation (GMMNS).
Universidad Nacional de Ingeniería. Lima, Perú.
E-mail: jmirez@uni.edu.pe
Website Personal: https://jorgemirez2002.wixsite.com/jorgemirez
Facebook http://www.facebook.com/jorgemirezperu
Linkedin https://www.linkedin.com/in/jorge-luis-mirez-tarrillo-94918423/
Scopus ID: https://www.scopus.com/authid/detail.uri?authorId=56488109800
Google Scholar: https://scholar.google.com/citations?user=_dSpp4YAAAAJ
MATLAB Group Admin in Facebook: https://www.facebook.com/groups/Matlab.Simulink.for.All
WhatsApp Channel/Canal: https://whatsapp.com/channel/0029VbCvpZsAYlUSz2esek2y
Hola, en mis ingresos anteriores al tema de los paneles solares les había mostrado algunas simulaciones de voltaje y corriente asi mismo como eficiencia… pero en esta entrada les muestro una figura con las curvas genéricas de todo panel solar como son las de voltaje, corriente y potencia.
Podrán apreciar varios puntos importantes dentro de esas curvas como son: el punto de máxima potencia, la de corriente de cortocircuito, voltaje en circuito abierto, corriente en el punto de maxima potencia y voltaje en el punto de maxima potencia. De hecho que los valores varían de acuerdo a cada fabricante y tecnología.
En entradas anteriores he mostrado la construcción de esas curvas para el caso específico de un panel y central solar hechos en Matlab/Simulink… pero que se habia reducido a trabajar netamente con silicio. Pero estas simulaciones bien pueden extenderse a otros materiales más complicados o a paneles solares que son multicapas… es decir, paneles solares con muchos materiales diferentes puestos en capas unos sobre otros, dado que cada material tiene una absorción de la luz mejor que los otros en cierta parte del espectro.
Dr. Jorge Luis Mírez Tarrillo
Group of Mathematical Modeling and Numerical Simulation (GMMNS).
Universidad Nacional de Ingeniería. Lima, Perú.
E-mail: jmirez@uni.edu.pe
Website Personal: https://jorgemirez2002.wixsite.com/jorgemirez
Facebook http://www.facebook.com/jorgemirezperu
Linkedin https://www.linkedin.com/in/jorge-luis-mirez-tarrillo-94918423/
Scopus ID: https://www.scopus.com/authid/detail.uri?authorId=56488109800
Google Scholar: https://scholar.google.com/citations?user=_dSpp4YAAAAJ
MATLAB Group Admin in Facebook: https://www.facebook.com/groups/Matlab.Simulink.for.All
WhatsApp Channel/Canal: https://whatsapp.com/channel/0029VbCvpZsAYlUSz2esek2y
No recuerdo si ya hice un ingreso similar… en esta entrada muestro una curva de potencia de una turbina de 1.5MW… si señor, como verán en el eje de las x esta la velocidad del viento y en el eje de las y esta la potencia de la turbina. A medida que la velocidad va creciendo se tiene que la potencia se va incrementando hasta cuando llegue la potencia nominal de la turbina.
Porque la potencia es nominal en la turbina, porque es la capacidad nominal de su generador eléctrico conectado mecánicamente con los alabes de la turbina. Entonces cuando se llega esa potencia hay que girar los álabes en un ángulo de ataque determinado para mantener la potencia nominal de generación a medida que sigue incrementandose el viento.
Pero mucho viento no es bueno y se crean condiciones peligrosas en el funcionamiento de la turbina, ya sean esfuerzos mecánicos y de fatiga, para eso crearon la «velocidad de corte» que es la velocidad a la que la turbina cesa de producir potencia porque las condiciones aerodinámicas no lo permiten y de esta manera se resguarda la seguridad física de la turbina.
Esta figura tanto para turbina de velocidad fija como turbina de velocidad variable se puede modelar con Matlab/Simulink, en una entrada anterior muestro los resultados para una turbina de velocidad fija que desarrollé para mi tesis de maestria.
Dr. Jorge Luis Mírez Tarrillo
Group of Mathematical Modeling and Numerical Simulation (GMMNS).
Universidad Nacional de Ingeniería. Lima, Perú.
E-mail: jmirez@uni.edu.pe
Website Personal: https://jorgemirez2002.wixsite.com/jorgemirez
Facebook http://www.facebook.com/jorgemirezperu
Linkedin https://www.linkedin.com/in/jorge-luis-mirez-tarrillo-94918423/
Scopus ID: https://www.scopus.com/authid/detail.uri?authorId=56488109800
Google Scholar: https://scholar.google.com/citations?user=_dSpp4YAAAAJ
MATLAB Group Admin in Facebook: https://www.facebook.com/groups/Matlab.Simulink.for.All
WhatsApp Channel/Canal: https://whatsapp.com/channel/0029VbCvpZsAYlUSz2esek2y
Una gran duda surge cuando uno desea realizar un tema de investigación en el campo del modelamiento y simulación.
Sea esta un problema particular no tratado en tu lugar de origen o es un tema que se ha desarrollado en otra parte y vos deseas darle un nuevo criterio para hacerlo «algo» diferente y ver sus resultados.
Por lo general, se recurre a las personas con mas experiencia en esto para preguntarles y recibir su opinión. Lo otro es que además, sea interesante para el trabajo, empresa, curso o universidad para la cual la vas a desarrollar.
El otro factor es el tiempo que posees para realizar dicho trabajo, no sólo las horas al día que le piensas dedicar, sino la cantidad de semanas o meses que estarás dándole hasta que te salga el tema.
Además, tienes que considerar el empeño que le vas a poner al tema… un modelo lo puedes hacer tan complicado como dessees, si tienes bastante empeño, podrás alcanzar los objetivos iniciales pronto y plantearte hacer algunas mejoras o incrementar los objetivos de tu investigación. Desarrollar estos temas no sólo te preparan para pasar ese curso, aprobar la tesis de pregrado o de postgrado, cumplir con tu trabajo… sino que te habré las puertas a que puedas seguir desarrollando temas de interés y ser alguien de referencia en este campo.
En lo particular, que estoy iniciando en éste campo, hago recalcar que muchas cosas: equipos, procesos, máquinas, etc… se pueden simular en Matlab/Simulink y estamos prestos para servirte.
Dr. Jorge Luis Mírez Tarrillo
Group of Mathematical Modeling and Numerical Simulation (GMMNS).
Universidad Nacional de Ingeniería. Lima, Perú.
E-mail: jmirez@uni.edu.pe
Website Personal: https://jorgemirez2002.wixsite.com/jorgemirez
Facebook http://www.facebook.com/jorgemirezperu
Linkedin https://www.linkedin.com/in/jorge-luis-mirez-tarrillo-94918423/
Scopus ID: https://www.scopus.com/authid/detail.uri?authorId=56488109800
Google Scholar: https://scholar.google.com/citations?user=_dSpp4YAAAAJ
MATLAB Group Admin in Facebook: https://www.facebook.com/groups/Matlab.Simulink.for.All
WhatsApp Channel/Canal: https://whatsapp.com/channel/0029VbCvpZsAYlUSz2esek2y
Esta tabla permite fundamentar lo mencionado en la entrada anterior. En los niveles habitables por el ser humano la concentración y presión de la atmósfera se puede considerar constante como herramienta para abreviar cálculos. Dado que la presión es una medida de la cantidad de movimiento de átomos de la sustancia en estudio, por lo tanto, hay una relación entre la concentración y presión del gas. Lo mismo se puede decir también de la interacción entre el viento y los turbinas eólicas, en que el aire transfiere parte de su cantidad de movimiento hacia los álabes y dado su diseño particular esta cantidad de movimiento incita el movimiento de rotación.
Dr. Jorge Luis Mírez Tarrillo
Group of Mathematical Modeling and Numerical Simulation (GMMNS).
Universidad Nacional de Ingeniería. Lima, Perú.
E-mail: jmirez@uni.edu.pe
Website Personal: https://jorgemirez2002.wixsite.com/jorgemirez
Facebook http://www.facebook.com/jorgemirezperu
Linkedin https://www.linkedin.com/in/jorge-luis-mirez-tarrillo-94918423/
Scopus ID: https://www.scopus.com/authid/detail.uri?authorId=56488109800
Google Scholar: https://scholar.google.com/citations?user=_dSpp4YAAAAJ
MATLAB Group Admin in Facebook: https://www.facebook.com/groups/Matlab.Simulink.for.All
WhatsApp Channel/Canal: https://whatsapp.com/channel/0029VbCvpZsAYlUSz2esek2y
Este es un primer modelo del proceso de carga de un condensador de potencia (puede también considerarse que es una batería) el cual esta colocado entre la fuente de energía (generador) y la red eléctrica (cargas), mediante un conección del tipo T. Él objetivo de tomar condensadores es como almacenadores de carga y compensadores de voltaje en las microgrids, de esta manera la regulación de voltaje se realiza automáticamente en lo que respecta a tiempos cortos que puede ser la grid suplida de energía desde condensadores. Algunas hipótesis: Tanto el voltaje del generador como de la grid, se han considerado constante y, además; el condensador no cuenta con pérdidas, ni se ajusta a una curva de carga.
Dr. Jorge Luis Mírez Tarrillo
Group of Mathematical Modeling and Numerical Simulation (GMMNS).
Universidad Nacional de Ingeniería. Lima, Perú.
E-mail: jmirez@uni.edu.pe
Website Personal: https://jorgemirez2002.wixsite.com/jorgemirez
Facebook http://www.facebook.com/jorgemirezperu
Linkedin https://www.linkedin.com/in/jorge-luis-mirez-tarrillo-94918423/
Scopus ID: https://www.scopus.com/authid/detail.uri?authorId=56488109800
Google Scholar: https://scholar.google.com/citations?user=_dSpp4YAAAAJ
MATLAB Group Admin in Facebook: https://www.facebook.com/groups/Matlab.Simulink.for.All
WhatsApp Channel/Canal: https://whatsapp.com/channel/0029VbCvpZsAYlUSz2esek2y
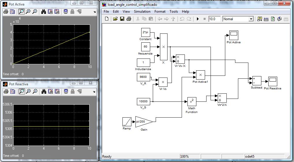
En la entrada anterior habiamos visto el diagrama completo del ángulo de carga de una línea eléctrica simple considerando que este varia desde cero hasta noventa grados eléctricos. Pero en la práctica se puede aproximar a un comportamiento lineal las ecuaciones en mención considerando una pequeña variación del ángulo de carga. De esta manera las ecuaciones se linealizan (valga la redundancia) y permite simplificar el diagrama expuesto en la entrada anterior.
El presente diagrama tiene el cálculo para un ángulo de carga desde O° hasta 2° en donde se han eliminado algunos elementos no lineales del diagrama anterior.
En la práctica las máquinas eléctricas sólo permiten una pequeña variación del ángulo de carga, ya que esto incrementa las corrientes al interior de la máquina eléctrica. Se limita el ángulo de carga, para poder mantener el diseño de la máquina dentro de las tolerancias de las normas eléctricas y de costos competitivos en el mercado. Un diseño que permite mayores corrientes en el rotor y por lo tanto, mayor ángulo de carga, implica tener mayor cantidad de hierro y cobre, lo que eleva el costo de producción y mantenimiento.
Dr. Jorge Luis Mírez Tarrillo
Group of Mathematical Modeling and Numerical Simulation (GMMNS).
Universidad Nacional de Ingeniería. Lima, Perú.
E-mail: jmirez@uni.edu.pe
Website Personal: https://jorgemirez2002.wixsite.com/jorgemirez
Facebook http://www.facebook.com/jorgemirezperu
Linkedin https://www.linkedin.com/in/jorge-luis-mirez-tarrillo-94918423/
Scopus ID: https://www.scopus.com/authid/detail.uri?authorId=56488109800
Google Scholar: https://scholar.google.com/citations?user=_dSpp4YAAAAJ
MATLAB Group Admin in Facebook: https://www.facebook.com/groups/Matlab.Simulink.for.All
WhatsApp Channel/Canal: https://whatsapp.com/channel/0029VbCvpZsAYlUSz2esek2y












































Debe estar conectado para enviar un comentario.